Pengembangan Pembelajaran Berbasis Multimedia Interaktif Dalam Meningkatkan Kualitas Pembelajaran Saintifika Islamica Jurnal Kajian Keislaman
Pdf Media Pembelajaran Efektif
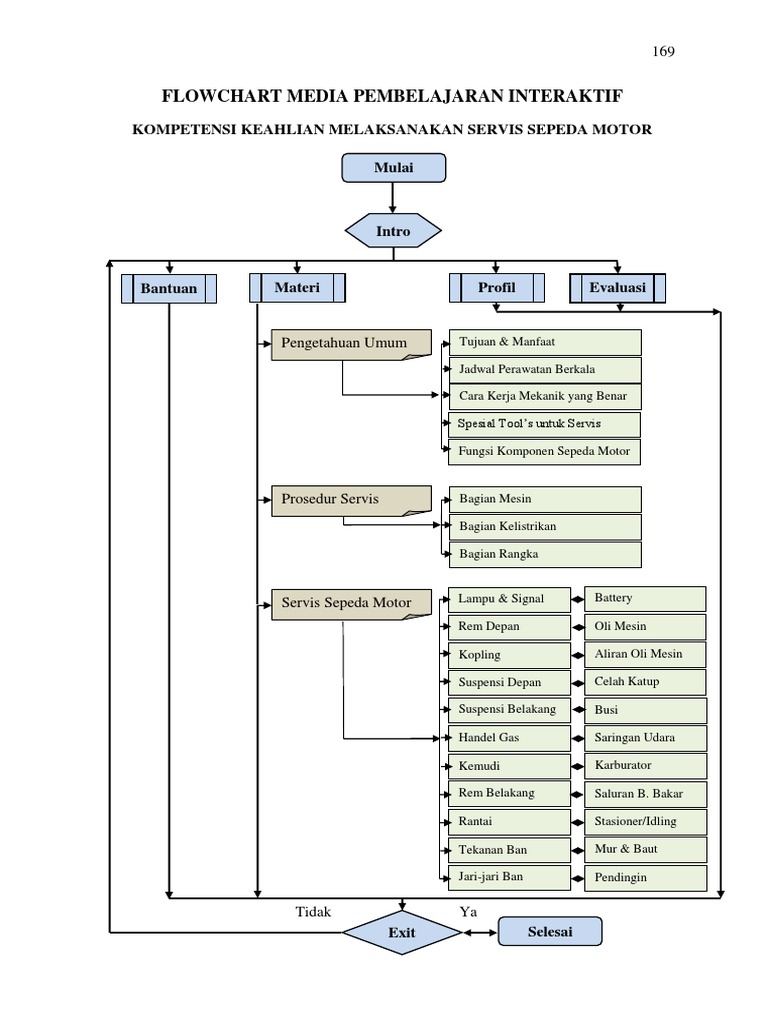
1 Flowchart Media Pembelajaran Interaktif Pdf
Pdf Model Model Pembelajaran Interaktif Berpusat Pada Guru
Pdf Pengembangan Media Pembelajaran Interaktif Berbasis Hypermedia Dalam Pembelajaran Pengalamatan Ip Dengan Metode Drill And Practice Muda Banua Belandean Academia Edu
Pdf Pengembangan Multimedia Pembelajaran Interaktif Yamta Siyamta Academia Edu
1 Flowchart Media Pembelajaran Interaktif Pdf
Pdf Pengembangan Media Pembelajaran Interaktif Dengan Menggunakan Metode Multimedia Development Life Cycle
Interactive Multimedia Flowchart Download Scientific Diagram
Contoh Membuat Flowchart Sederhana Media Pembelajaran Pdf
Download Template Media Pembelajaran Interaktif Kuis Pilihan Ganda F Media Interaktif Desain Ide Presentasi
Pdf Multimedia Pembelajaran Interaktif Konsep Dan Pengembangan
Jual 7 Media Pembelajaran Interaktif Powtoon Lectora Edmodo Flipbook Prezi Videoscribe Dll Indonesia Shopee Indonesia
Pdf Multimedia Pembelajaran Yang Inovatif Prinsip Dasar Model Pengembangan
Pdf Desain Dan Pemrograman Multimedia Pembelajaran Interaktif
Pdf Kegiatan Belajar 4 Desain Multimedia Interaktif Hory Zona Academia Edu
Pdf Penerapan Model Pembelajaran Interaktif Untuk Meningkatkan Aktivitas Dan Hasil Belajar Ipa Siswa Kelas 5 Sd
Pengembangan Media Pembelajaran Interaktif Berbasis Video Tutorial Di Sekolah Menengah Kejuruan Jtp Jurnal Teknologi Pendidikan
Pdf Development Of Interactive Media For Ict Learning At Elementary School Based On Student Self Learning
